福島、会津、いわき、郡山の公務員受験・国家資格は確実な通学講座で!
HOME
現在表示しているページ
ホーム
>
解答速報
>第67回 税理士試験 試験解答 相続税法
第67回 税理士試験 試験解答 相続税法
第67回 税理士試験 試験解答
みとみライセンスアカデミーの税理士講座
※ご覧になりたい科目をクリックしてください (解答画像はクリックで大きく表示されます)
簿記論
財務諸表論
法人税法
相続税法
消費税法
相続税法
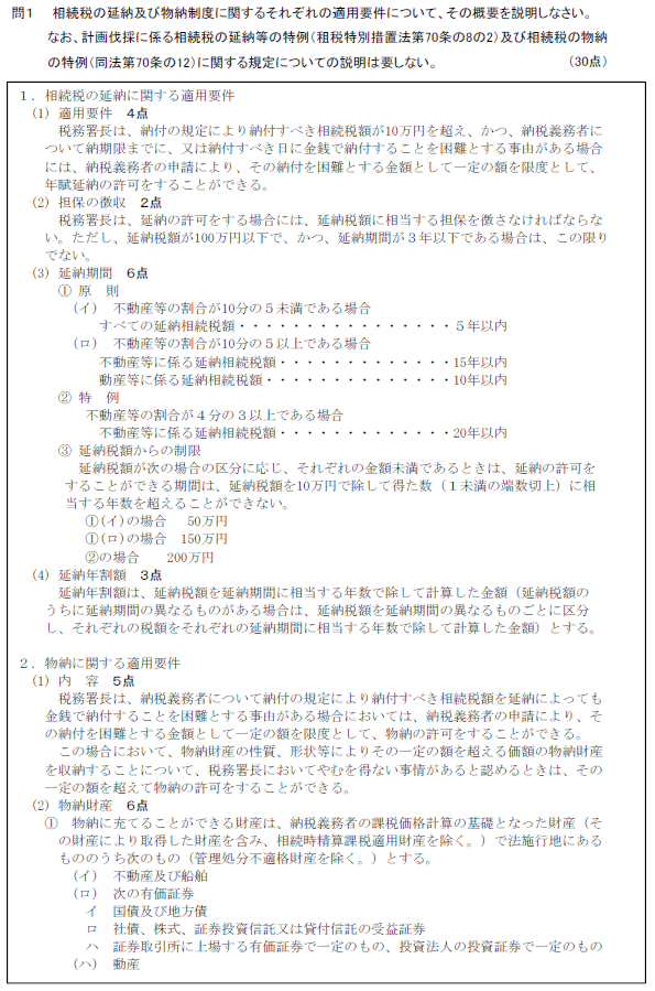
第一問
ページTOPへ
第二問
ページTOPへ
上記解答について
※上記解答は独自に作成されたものであり、公式に発表したものではございません。ご理解のうえ、ご利用下さい。内容は変更する場合があります。
ページTOPへ
MENU
請求フォーム
お問い合わせ・資料請求・受講相談
インフォメーション
スーパー講師陣の紹介
公務員受験界のカリスマ
上村信秋先生
比類無き知識量
島本昌和先生
業界屈指のわかりやすさ
林信廣講師
心理系指導の第一人者
高橋美保講師
技術系指導のカリスマ
丸山大介講師
年金博士
北村庄吾先生
わかりやすい授業
氷見敏明先生
経験を活かした講義
河野上浩司先生
一緒に頑張りましょう
杉田徹先生
学園案内
学園長挨拶
幼児漢字検定
珠算学校
書道教室
個別進学会
速読教室
カルチャー